2025年第二批山西省“中国好人”候选人建议人选名单公示

2025年第二批山西省“中国好人”候选人建议人选名单公示
发表时间:2025-05-13 来源:山西文明网
根据中国精神文明网关于做好2025年第二批“中国好人”候选人建议人选推荐上报的通知要求,山西省精神文明建设办公室经过基层推荐、初审等环节,拟确定张小义等12人为2025年第二批“中国好人”候选人建议人选,现予以公示。
公示时间:2025年5月13日—5月15日。公示期间如有意见,单位和个人均可通过电话、邮件等方式向山西省精神文明建设办公室反映。
联系电话:0351-3908296
电子邮箱:sxwmw2016@163.com
山西省精神文明建设办公室
2025年5月13日
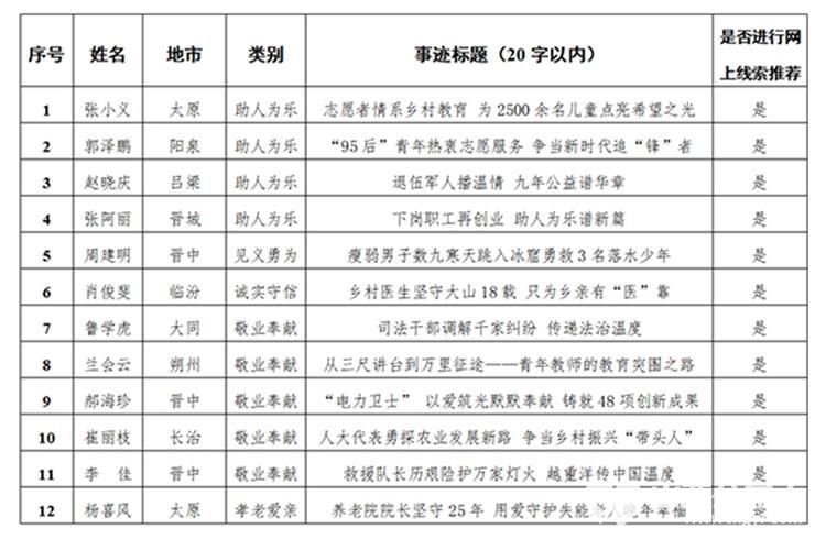
2025年第二批山西省“中国好人”候选人建议人选名单

2025年第二批山西省“中国好人”候选人建议人选简要事迹
张小义,男,1964年3月生,中共党员,山西省太原市清徐县徐沟镇东南坊村村民,清徐县阳光益佳爱心服务队队长。15年来,他的足迹遍布山西省阳曲县、宁武县、五台县、清徐县等地60余所学校,为2500余名乡村儿童照亮求学路。他还积极组织各种社会公益活动,慰问4000余名退役军人、消防官兵、环卫工人、孤寡老人等。他初心不改,用微光照亮孩子们前行路,也为退役军人等群体送去温暖,是众多人心中的“撑伞人”。张小义曾获“山西省最美家庭”“山西好人”等荣誉。
郭泽鹏,男,1996年1月生,中共党员,山西星卫视传媒有限公司职工,山西广电青年志愿服务队副队长。多年来,郭泽鹏坚持做志愿服务,先后参与阜宁龙卷风、大理漾濞地震、甘肃积石山地震等抗震救灾志愿服务活动。他还定期为空巢老人、残障儿童等提供爱心服务。郭泽鹏曾获“全国最美志愿者” “山西省首届慈善行为楷模”“阳泉市助人为乐道德模范”等荣誉。
赵晓庆,男,1983年4月生,退伍军人,晋城市沁水县火车站职工,吕梁市文水县爱心帮扶志愿者协会会长。九年间,他带领团队开展公益活动180余次,累计为300余名贫困学子捐资助学,帮扶80余位孤寡老人安度晚年,联动社会力量筹集善款及物资超50万元。从组建全县首支“爱心顺风车”车队,到为乡村儿童架起“书香桥梁”;从守护独居老人冷暖,到创新“公益第二课堂”,他以军人本色践行志愿初心。赵晓庆曾获“第六届文水县助人为乐道德模范”等荣誉。
张阿丽,女,1983年11月出生,山西省阳城县濩泽雷锋志愿服务中心秘书长。2014年,张阿丽下岗后创办了阿丽豆皮涮牛肚饭店;2020年5月和志同道合的三人成立濩泽雷锋志愿服务中心。10年间,张阿丽从创业到安置下岗职工20多人就业;从关注社会弱势群体和困难群众到一次次爱心资助;从创办濩泽雷锋志愿中心从而聚集更多的爱心人士参与,无不体现了她的古道热肠。曾获“晋城好人”等荣誉。
周建明,男,1978年10月出生,山西省晋中市榆社县箕城镇大常家会村村民。2025年2月16日下午,榆社县三名少年在河坝附近冰面滑冰时不慎落水,先后坠入冰窟。危急时刻,瘦弱的周建明挺身而出跳入冰窟,冰冷刺骨的河水让他四肢麻木,但他凭借顽强意志,先后两次潜入水中,成功救起3名落水少年。2025年3月,周建明入选中央政法委第一季度见义勇为勇士榜;2025年4月,周建明被山西省见义勇为协会授予山西省“见义勇为先进个人”称号。
肖俊斐,男,1972年5月生,中共党员,山西省临汾市乡宁县关王庙乡乡村医生。自2006年起,肖俊斐坚守在这里行医治病18年,他走遍了这大山里的山山水水、村村院院,不论白天黑夜、伏里寒冬,他的坚守让这里的乡亲有了“医”靠。肖俊斐曾获“山西好人”等荣誉。
鲁学虎,男,1987年6月出生,大同市阳高县龙泉镇花苑村小鲁调解室主任。近年来,小鲁调解室共化解各类矛盾600余件,调解成功580余件,成功率达95%以上。怀揣着对基层调解工作的热忱,鲁学虎用实际行动诠释着人民调解的重要意义,成为当地和谐稳定的“定海神针”。2020年,小鲁调解室被司法部授予“全国模范人民调解委员会”称号。2024年4月,鲁学虎获“山西省劳动模范”称号。
兰会云,男,1987年出生,中共党员,山西省朔州市朔城区一中教师。兰会云凭借独特的教育实践多次引发社会关注,因“班主任带学生包网吧”、“班主任带学生1800公里骑行”等极具创新性的教育举措,几度登上微博热门榜单,迅速成为广大网友口中艳羡的“别人家的老师”,先后接受人民日报、央视、凤凰卫视等几十家主流媒体的专访。兰会云曾获2019年山西省“时代先锋”等荣誉。
郝海珍,男,1963年1月出生,山西省晋中市寿阳县供电公司退休职工。身为普通职工,他扎根供电一线,坚守初心,默默奉献。2016年成立“郝海珍配网运检技能专家工作室”,至今已取得48项创新成果,其中13项获得国家实用新型专利授权,并将专利无偿赠予单位,创新成果广泛应用于实践中,累计节资创利400余万元,被山西省总工会记二等功。2020年被授予山西省五一劳动奖章;2024年被国家电网公司评为“出彩国网人”。
崔丽枝,女,1967年 9 月出生,山西省长治市长子县常张乡大中汉村人。多年来,她扎根农村,坚持勤奋学习、艰苦创业,勇探农业发展新路,积极推广农业新技术,带动群众增收致富,在菌菇种植的方寸天地间,走出了一条科技兴农、产业富民的乡村振兴之路。2012年,她被授予“山西省城乡妇女岗位建功先进个人”;2013年被授予“全国农村科技致富女能手”。2023年,崔丽枝当选为第十四届全国人大代表。
李佳,男,1985年5月出生,中共党员,山西省晋中市介休市蓝天救援队队长。自2012年加入介休市蓝天救援队以来,李佳先后带队参与了百余次救援行动。2023年土耳其发生强震,他作为山西志愿者队第一梯队领队奔赴灾区,每天救援十几个小时,用行动赢得当地民众尊重与感激。投身救援事业13年来,他的身影一直活跃在群众需要的地方,不求回报,以敬业奉献精神诠释人间大爱。曾获“晋中好人”等荣誉。
杨喜风,女,1962年9月出生,中共党员,太原市比家美养老连锁机构总院长。26载春秋,她以爱为帆,在养老事业的海洋中破浪前行。面对重重困难,她不屈不挠,以执着坚守诠释责任担当。视老人如至亲,用奉献编织温暖之网;十年无原发褥疮,是她追求卓越的勋章。七千余老人重焕生机,六百余长者安详离世,她用奉献演绎人间至善。曾获“全国孝亲敬老模范”“山西省道德模范”等荣誉。







